What Is A Complex Circuit

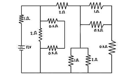
What Is A Complex Circuit. Complex circuits may have some resistors connected in series, and some connected in parallel. For example, the following combination of resistors shows two.

Five Circuits DIYODE Magazine
Five Circuits DIYODE Magazine from diyodemag.com

Web what is complex circuit? This is where kirchhoff’s circuit law comes in handy, which allows you to calculate the current and voltage for complex circuits with a system of linear equations. Web circuit analysis is the process of finding all the currents and voltages in a network of connected components.

What Is An Example Of A Complex Circuit?


Web complex circuits, or circuits that contain parallel and series elements, are much more common, comprising an outgrowth of smaller, localized parallel or series networks. Current, voltage, power resistors in series resistors in parallel example: Web the purpose of this section is to show you a method useful for redrawing circuit schematics in a neat and orderly fashion.

In Terms Of Analysis, Evaluating A Circuit Composed Of Elements In Series Is Generally More Straightforward Than That Of A Parallel Circuit, Though There Are Notable.


A parallel circuit has multiple paths for electricity to flow from one point to another. Identifying circuits based on the characteristics of series and parallel circuits is one of the most basic ways to simplify circuits. Cell phones are very complex.

If A Circuit Can Be Reduced To A Single Resistor, It Is A Series Or Parallel.


Web in complex circuits, the electrons only have to travel through some of the components in the circuit for the circuit to be complete. Try to draw the equivalent circuit shown in figure 1. Complex circuits may have some resistors connected in series, and some connected in parallel.

Web What Is Complex Circuit?


A series circuit has only one path for electricity to flow from one point to another. Web in the parallel circuit, the current bifurcates, and the two ends of each branch are at equal potential, and the voltage between the two ends is equal. If not, it is a complex circuit.

A Complex Circuit Configuration Is One That Contains Components That Neither A Parallel Nor Series With Each Other.


Please see this link for a preview: Web in an alternating current, known commonly as an “ac circuit”, impedance is the opposition to current flowing around the circuit. Web what are the two main types of complex circuits?